当前位置: 首页 >> 资讯中心 >>公示公告

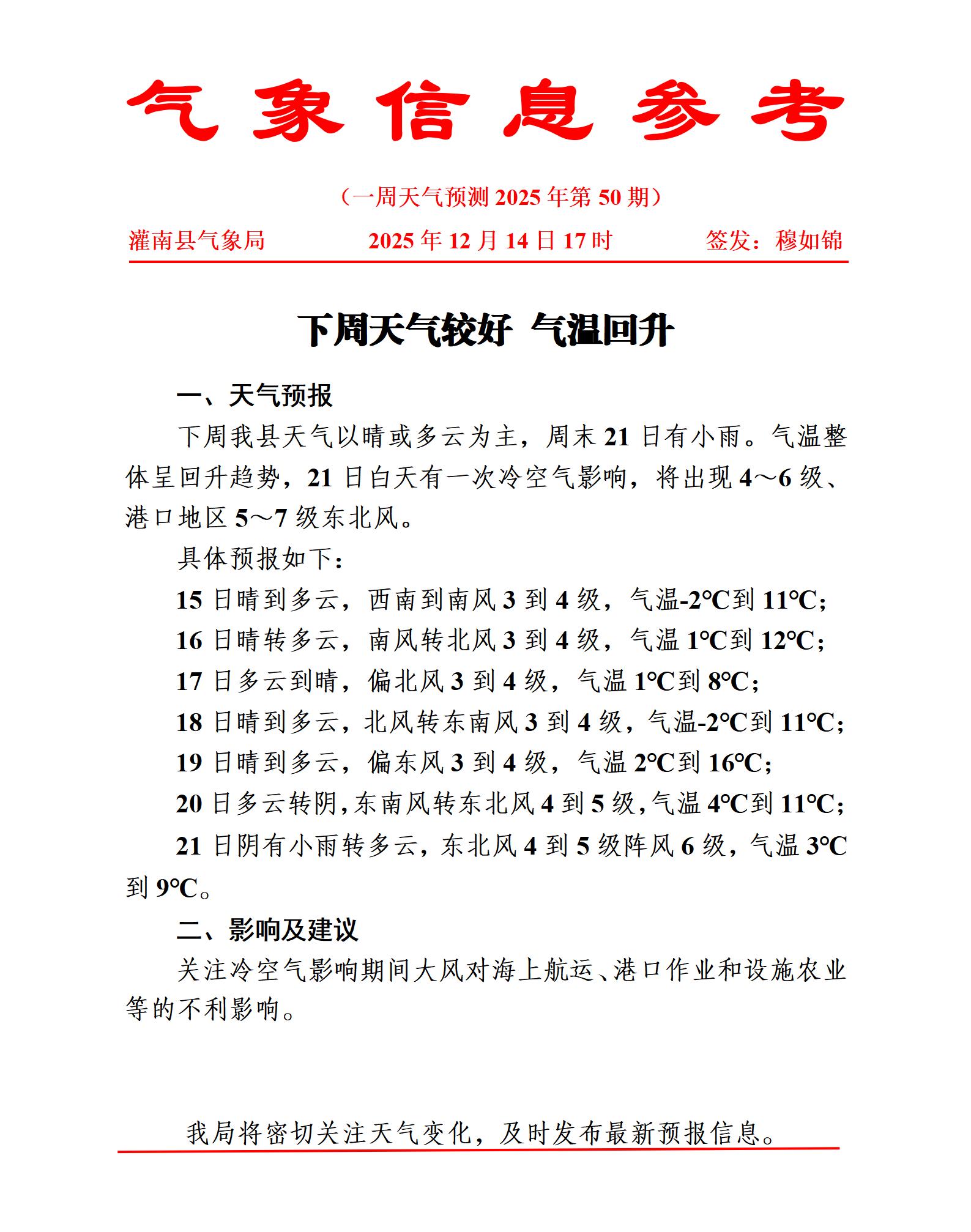
县气象局:一周天气(12.15~12.21)

日期:2025-12-15 09:40

来源:县气象局

浏览次数:

选择阅读字体:[ ]

一周天气预报1214_01.jpg



打印 关闭